
Motivation
Inspiriert wurde ich von der Getränkehubstation von jimmy198518. Als ich das sah, dachte ich mir: „Das muss ich haben“. Das war die Geburtsstätte dieses Projektes.
Recherche
Meine Recherchen ergaben, dass es bereits einige fertige Lösungen einer Getränkehubstation gibt. Leider gibt es aber keinen brauchbaren kostenfreien Bauplan. Bei einem Youtube-Video wird ein Bauplan angeboten. Auf Anfrage wird dieser aber nur gegen eine Zahlung von (ich glaube es waren) 30€ per Email gesendet. Das wollte ich mir sparen, also legte ich selber Hand an.
Es gibt auch fertige Konstruktionen zu kaufen, welche aber auch nicht gerade billig sind. Und elektrisch antreiben lassen sie sich auch nicht.
Mein Ziel war es, eine elektrisch betriebene Getränkehubstation zu bauen, welche sich ins Innogy-Smarthome einbinden lässt.
Auswahl der Technik
Zuerst machte ich mir Gedanken zur Technik. Die im Internet gefundenen Konstruktionen werden per Rolladenmotor angetrieben. Ein Seil zieht dann das innere Rohr hoch. Mein Problem damit war die externe Unterbringung des Rolladenmotors. Schließlich soll dieser ja nicht schwimmen lernen. Deswegen suchte ich nach einer Alternative. Meine Wahl fiel auf einen Spindelmotor, da dieser direkt im Rohr verbaut werden kann.
Rückblickend wäre ich vielleicht lieber beim Rolladenmotor geblieben, macht aber nichts...
Die Planung
Begonnen habe ich mein Werk mit der Theorie. Da der Spindelmotor 75cm Hubweg hat, entschied ich mich für eine Rohrlänge von 1m. Dies hat den Vorteil, dass ich keinen Verschnitt an Rohren habe und ich direkt die 1m-Rohre nehmen konnte. Etwa 30cm verbleiben somit stets unter der Erde, wodurch das Rohr seitlich nicht wegkippt. Dass die breiteren Rohre auch etwas höher sind, kam mir dabei sehr gelegen. Gleichzeitig war die geringere Höhe auch für das Handling in der Werkstatt von Vorteil, weil ich so wenigstens die Rohre ineinander schieben konnte, auch wenn die Raumhöhe nur etwa 2,15m ist. Auf 1m Länge passen 3 Etagen. Die unterste bleibt dabei auch im ausgefahrenen Zustand unter der Erde. Pro Etage passen 5 Bierflaschen rein, also insgesamt 15. Wenn ich den Rohrmotor nicht mittig einbaue, sondern etwas nach hinten versetze, bekomme ich vorne sogar eine Sektflasche rein. Die unterste Etage könnte etwas höher sein, damit auch höhere Flaschen unter kommen können (Weinflaschen haben manchmal ganz komische Maße…).
Ich habe nicht alles penibel geplant, sondern einfach drauf los gebaut.
Bearbeitung des inneren Rohres
Angefangen habe ich mit den Öffnungen im kleinsten Rohr. Die untere Öffnung habe ich dabei extra lang gemacht, damit ich auch an die Flaschen in der untersten Ebene ran komme. Die Lochöffnung geht somit bis etwas unter die Erde, wenn das Rohr komplett ausgefahren ist. Ich habe mich bei der ganzen Konstruktion dafür entschieden, die dicke Seite des Rohres nach unten zu nehmen, damit oben die Öffnung ordentlich modelliert werden könnte. Auch bei den anderen beiden Rohren ist die dicke Seite unten. Bei den beiden inneren Rohren stellt sich diese Entscheidung nun als sehr nachteilig heraus, wie ich später noch erläutern werde.

Anbringung der Rollen
Anschließend habe ich die Rollen angebracht, um das innere im mittleren Rohr bewegen zu können (im Inneren Rohr unten und den Rest am mittleren Rohr). So ist in jeder Höhe eine gleichmäßige Führung gewährleistet.


Befestigung des Spindelmotors
Die nächste Aktion war die Befestigung des Motors am Rohr und die Zwischenböden. Für die Motorbefestigung habe ich eine alte Heizungsschiene verwendet und zurecht gesägt. Das hat ganz gut gepasst. (Von der Befestigung oben habe ich leider kein Bild (mehr?))

Zwischenböden
Für die Zwischenböden habe ich einfache Bleche zurecht geschnitten und etwas versetzt von der Mitte mit Hilfe eines Stufenbohrers ein Loch für die Durchführung des Motors gebohrt.

Den Zwischenboden für die zweite Etage wollte ich ursprünglich an der Vorderseite öffnen und dort dann locker ein zweites Blech (oder eine Plexiglasplatte) drauf legen. Leider erwies sich das als sehr wackelige Angelegenheit, sodass ich das verworfen habe. Nun liegt eine durchgehende Platte als Boden nur locker drauf, welche ich einfach hoch schieben kann, um an die unterste Etage ran zu kommen. Zur Sicherheit habe ich in der mittleren Etage einen Bügel eingebaut, damit die Flaschen nicht nach vorn rauskippen können, da es hier je keinen Rand gibt. Für den Bügel habe ich ein Abdeckblech eines PCs genommen, welches man an der Rückwand anbringt, wenn der Steckplatz nicht belegt ist.
Unterkonstruktion
Beim Einbau des inneren Rohres in das mittlere Rohr hatte ich mir überlegt, die ganze Technik im Rohr zu verstauen. So hatte ich dann mit allem Möglichen, was ich so in meinem Bestand gefunden hatte, einen Rahmen gebaut, in den das Netzteil genau rein passte und worauf ich dann den Rohrmotor drauf stellen konnte. Das Ganze sah dann so aus, wie auf dem ersten Bild. Sieht aus wie ein Prototyp, ich habe daran aber nicht mehr viel verändert. Sieht ja keiner...
Dann noch ein bisschen Feinarbeiten und Testläufe und die Mechanik war soweit fertig.
Später habe ich mir noch einmal über die Elektrik Gedanken gemacht. Ich hatte mich dann aus Gründen der Sicherheit dafür entschieden, im Bierkühler selbst nur Niederspannung zu betreiben. Somit ist das Netzteil aus dem Rohr rausgeflogen. Die ganze Elektrik ist nun in einem Verteilerkasten untergebracht, der nun leider sehr voll geworden ist.

Kabelverbindung zwischen den Rohren
Zwischen den Rohren und den Hauptanschluss habe ich mit steckbaren Lüsterklemmen realisiert.

Testlauf in der Werkstatt
Einer der vielen Testläufe, beladen ohne zweiten Zwischenboden

Nun aber ab in die Erde damit
Das Ausheben des Loches habe ich mit dem Spaten gemacht. Grundsätzlich ging das recht schnell, wenn der Granit nicht wäre. Das erste Loch musste ich nach 75cm wieder zuschütten, weil es einfach nicht mehr weiter ging. Einen Meter daneben ging es dann erst bei 95cm los. Da habe ich mich dann durchgekämpft.

Das äußere Rohr in die Erde
Das äußere Rohr habe ich dann einfach nur eingebuddelt ohne Fundament. Ich denke, dass das nicht notwendig ist.

Nun das Innenleben
Nun den Einsatz auf den Boden legen und rein mit dem Rohr. Hier bin ich auf ein nicht unwesentliches Problem gestoßen: Die Konstruktion. Wie bereits angesprochen, habe ich die Rohre so gedreht, dass die dickere Stelle (die Seite mit der Muffe) nach unten zeigt. Durch die Rollen und Endschalter besteht nun das Problem, dass man stets beide Rohre auf einmal in die Erde schieben muss. Das ist sehr problematisch, weil vorher die Kabel für den Motor und die Beleuchtung im Innenrohr angeschlossen werden müssen. Mir ist es dann sehr oft passiert, dass ich das mittlere Rohr beim Aufsetzen auf ein Kabel gestellt habe. Dadurch wurde das dann zerdrückt und auseinandergerissen.

Verkleidung Deckel
Damit der Bierkühler nicht sofort ins Auge fällt, soll natürlich der Deckel noch verkleidet werden. Hier sind der Kreativität keine Grenzen gesetzt. Ich habe mich dafür entschieden, einen künstlichen Stein mit Bauschaum zu formen und diesen dann mit Flexkleber zu überstreichen. Auf dem Bild ist der aktuelle Bearbeitungsstand. Die graue Farbe des Flexklebers sagt mir nicht so zu. Ich habe mir Pigmentpulver zum Färben der noch aufzutragenden Schicht gekauft. Damit wird der künstliche Stein dunkler. Wenn ich dann die Oberfläche weitestgehend gerade modelliere, kann ich sogar noch was draufstellen. Der Bauschaumdeckel sorgt zugleich noch für eine Wärmedämmung, damit es im Inneren trotz etwas Sonneneinstrahlung schön kühl bleibt.
Dazu habe ich erneut eine Schicht Flexkleber angerührt und eine zweite Schicht aufgetragen. Dabei habe ich die Masse dünner angeführt, damit ich sie besser verstreichen kann. Aufgetragen habe ich den Kleber erstmal mit der Spachtel. Anschließend habe ich ihn mit einem Pinsel verstrichen und geklopft, damit eine unregelmäßige Fläche entsteht. Dabei habe ich den Pinsel immer wieder nass gemacht, damit die Masse besser in sich verläuft und nicht etwa die Pinselstriche sichtbar sind. Zum Abschluss habe ich Pigmentpulver in der Farbe Anthrazit mit dem Pinsel trocken aufgenommen und querbeet auf der frischen Masse "aufgespritzt". Daduch ist eine unregelmäßig gefärbte Fläche entstanden, welche mit ein bisschen Fantasie annähernd an einen Stein ähnelt. Ich sage mal so: Es ist nicht perfekt, sieht aber besser aus als vorher.

Nun noch der Clou und das eigentliche Thema - Smarter Garten
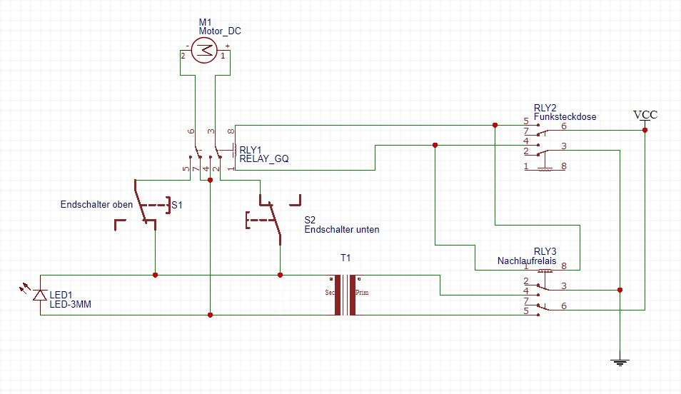
Ich habe die Elektrische Steuerung so erstellt, dass der gesamte Bierkühler mit nur einem einzigen Innogy-Zwischenstecker (außen) gesteuert werden kann, ausgehend von folgendem Schaltplan:

Grundlegend ist es eine Polwendeschaltung. Der Entwurf dieser Schaltung hat mich einige graue Haare gekostet. Über das Relais RLY1 wird die Drehrichtung des Spindelmotors definiert. RLY2 ist eigentlich kein Relais, sondern der Innogy-Zwischenstecker, welcher leider nur einpolig abschaltet. Darauf komme ich später zu sprechen. Wenn der Zwischenstecker eingeschaltet ist, zieht das Relais RLY1 an und der Spindelmotor dreht hoch, also die Röhre fährt hoch. Gleichzeitig wird ein Nachlaufrelais (RLY3) gespeist. Dadurch bekommt der Motor überhaupt Strom. Gleichzeitig wird die Beleuchtung eingeschaltet, welche nun so lange an bleibt, bis das Nachlaufrelais abfällt. Der Motor dreht nun so lange hoch, bis der "Endschalter oben" erreicht wurde.
Wird nun der Innogy-Zwischenstecker ausgeschaltet, fällt das Relais RLY1 ab und der Motor dreht wieder runter. Damit wird der "Endschalter oben" für die nächste Runde wieder auf Durchgang geschaltet. Das Nachlaufrelais liefert nun noch für ca. 2 Minuten Strom. In dieser Zeit hat es der Motor bis zum unteren Endschalter geschafft. Fällt das Nachlaufrelais ab, wird der Motor und auch die Beleuchtung stromlos geschaltet. Damit kann mit nur einem Schaltvorgang die komplette Steuerung angesprochen werden.
Praktisches Problem Nachlaufrelais: Das Relais hat nur einen Eingang zum Auslösen. Dabei spielt es keine Rolle, ob es sich um Leiter oder Nullleiter handelt. Da der Innogy-Zwischenstecker nur einpolig abschaltet, fällt somit das Nachlaufrelais nie ab. Gelöst habe ich das, indem ich ein drittes Relais zwischen Innogy-Zwischenstecker und Nachlaufrelais geschaltet habe.
Nun kommt der smarte Teil der Steuerung
Ich habe einen Zustand "Bierkühler" definiert.
- Regel 1: Wenn Zustand Bierkühler auf ja gesetzt wird, dann Zwischenstecker Bierkühler einschalten
- Regel 2: Wenn Zustand Bierkühler auf nein gesetzt wird, dann Zwischenstecker Bierkühler ausschalten
- Regel 3: Wenn Zwischenstecker Bierkühler eingeschaltet wird und - nach zwei Minuten - Zwischenstecker Bierkühler eingeschaltet ist, dann Zwischenstecker Bierkühler ausschalten
- Regel 4: Wenn Zwischenstecker Bierkühler ausgeschaltet wird, dann Zustand Bierkühler ausschalten
Warum habe ich das so gelöst?
Ich bin Apple-Nutzer und möchte natürlich den Bierkühler auch mit meinem iPhone und der iWatch steuern. Da Innogy ja bekanntermaßen kein Homekit unterstützt (Oder ist es mir entgangen? Eingerichtet hatte ich es ja schon letztes Jahr), habe ich die Anbindung indirekt über den Dienst IFTTT realisiert. Darüber ging zumindest letztes Jahr lediglich Zustände zu steuern. Somit kann über den Zustand der Zwischenstecker angesteuert werden. Gleichzeitig soll es aber auch möglich sein, direkt über den Zwischenstecker ansteuern zu können (z.B. über Alexa). Deswegen erfolgt die automatische Abschaltung nach 2 Minuten in einer separaten Regel. Durch die automatische Abschaltung muss man dann, nachdem man sich eine Flasche rausgenommen hat, nicht extra noch am Zwischenstecker oder über die App abschalten.
Die Integration von Apples Siri habe ich dann über die Apple-Kurzbefehle realisiert. Mit den Befehlen "Bier her", "Ich habe Durst" oder "Hole Bier" wird eine IFFTT-Maker-URL ausgeführt, welche den Innogy-Zustand schaltet. Lediglich beim Befüllen des Bierkühlers muss man schnell genug sein, damit man alle Flaschen rein bekommt, bevor die Röhre wieder von alleine in der Erde verschwindet.
Video in Aktion
Hier ein Video des Bierkühlers in Aktion in der früheren Phase. Da hatte der Bierkühler noch keinen Deckel bekommen. Aber das Grundprinzip ist ja auch mit Deckel identisch. Ein aktuelles Video kann ich nicht einstellen, da sich die Technik noch im Winterschlaf befindet.
Fazit
Im Großen und Ganzen ist es mir gelungen, einen elektrisch betriebenen Erdkühlschrank zu bauen, welcher auch noch über SmartHome und Sprachassistenten zu bedienen ist. Rückblickend muss ich sagen, dass ich den Aufwand mit dem Spindelmotor unterschätzt habe. Die Kosten für alles betrugen in etwa 300€, aber auch nur, weil ich den Spindelmotor mit einem Hub von 75cm gebraucht für günstige 40€ bekommen habe. Neu würde der Spindelmotor alleine schon so viel kosten. Von den Arbeitsstunden rede ich gar nicht erst. Dennoch würde ich mich für das nächste Mal wohl eher, wie andere auch, für einen Rolladenmotor entscheiden. Warum? Der Rolladenmotor hat ggf. bereits eine Endabschaltung integriert. Das würde den Aufwand für die Schaltung extrem vereinfachen. Dann käme der Innogy-Rolladenschalter zum Einsatz. Auch der physische Einbau der separaten Endschalter ist eine Herausforderung. Gleichzeitig nimmt natürlich der Spindelmotor Platz im Inneren des Rohres weg. Die Flaschen passen zwar hinein, aber es ist recht eng. Auch ist mir der Spindelmotor zu langsam. Um den Bierkühler aus- oder einzufahren, braucht das Teil etwa 1,5 Min. Es wäre schön, wenn das schneller gehen würde. Ich kann mir vorstellen, dass es ein Rolladenmotor schneller kann.
Aber: Allem zum Trotz. Der zeitliche und finanzielle Aufwand hat sich definitiv gelohnt. Bei all meinen Gästen kommt das Teil sehr gut an. Ganz nach dem Motto: Braucht man nicht, aber jeder will es haben ![]()